我院11项成果喜获中国纺织工业联合会纺织高等教育教学成果奖
日期:2023-09-14 点击数:
371
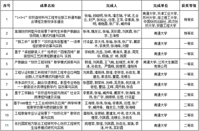
9月12日,中国纺织工业联合会公布“纺织之光”2023年度中国纺织工业联合会纺织高等教育教学成果奖评选结果,我院共有11项成果获奖,获奖数量和等级再创新高。
其中,由张瑜教授牵头完成的项目《“1+3+1”非织造材料与工程专业新工科通专融合课程及教材体系建设》和张伟教授牵头完成的项目《高端纺织转型升级背景下研究生科教产教融合协同育人模式构建与实践》获纺织高等教育教学成果奖特等奖。此外,学院还获教学成果一等奖5项,二等奖4项。
“纺织之光”中国纺织工业联合会纺织高等教育教学成果奖每两年评选一次,旨在推进深化教育改革,开展教育教学研究和实践,加强教学基本建设,不断提高教学水平和教育质量,促进纺织行业教育的发展。(陈雯)
